
胰腺导管腺癌(PDAC)是恶性程度最高的消化道肿瘤之一,因早期诊断困难、易转移和耐药性强,素有“癌王”之称。近年来,其五年生存率仅约9%牛跟投,成为临床治疗的重大挑战。吉西他滨作为PDAC化疗的基石药物,能改善患者总生存期,但常因耐药性导致治疗失败。这种耐药性与肿瘤微环境的高度纤维化、缺氧及免疫抑制特性密切相关。因此,深入解析胰腺癌发生发展及吉西他滨耐药的分子机制显得尤为迫切。
近日,中山大学附属第六医院李孟鸿教授团队在Advanced Science上发表了题为“CSN6 Promotes Pancreatic Cancer Progression and Gemcitabine Resistance via Antagonizing DCAF1-Mediated Ubiquitination of NPM1”的研究论文。该研究揭示COP9信号体亚基6(CSN6)通过抑制E3泛素连接酶DCAF1介导的核仁磷酸蛋白(NPM1)降解,增强核糖体生物合成,从而促进肿瘤生长及化疗耐药基因的翻译,为CSN6高表达的胰腺癌患者提供了潜在的治疗靶点。

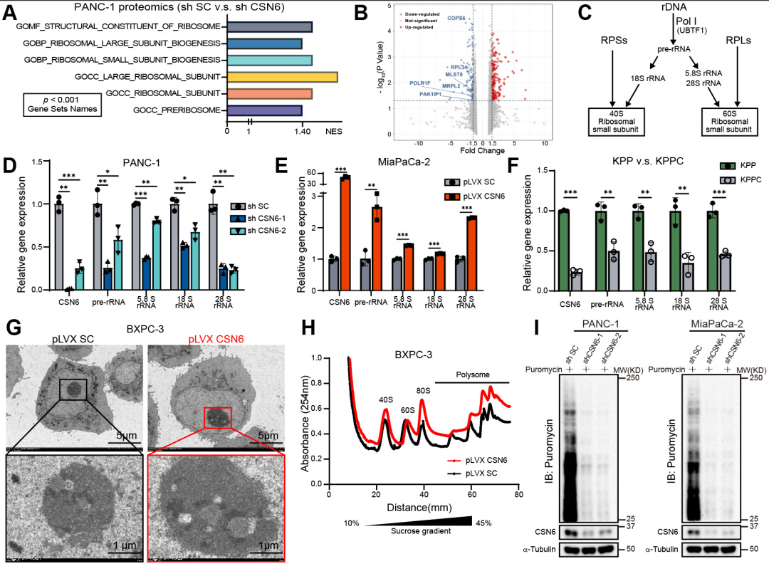
CSN6是COP9信号体的核心亚基之一,作为泛素-蛋白酶体途径的关键调控因子,可通过调节多种肿瘤相关蛋白的降解和信号转导,在细胞命运决定及多种肿瘤发生中发挥重要作用。核糖体生物发生涉及核糖体RNA(rRNA)和核糖体蛋白(RPs)等,是细胞内蛋白质合成的基础过程,并消耗细胞80%的能量。在癌细胞中,核糖体生物发生显著上调,以支持其快速生长与增殖。
研究人员首先发现CSN6在胰腺癌组织中显著高表达,且与患者不良预后密切相关。通过构建基因工程小鼠模型,进一步证实敲除CSN6可显著抑制胰腺肿瘤的发生及发展。进一步的蛋白质组学发现CSN6可以促进PDAC细胞的核糖体生物发生及蛋白合成过程。

CSN6在胰腺癌中高表达并促进肿瘤进展

CSN6促进核糖体生物发生及蛋白质合成牛跟投
机制研究显示,CSN6通过与E3泛素连接酶受体DCAF1相互作用,促进其泛素化降解,从而稳定核仁磷酸蛋白NPM1。NPM1作为核糖体生物发生的关键调控因子,其稳定性增强显著促进了rRNA转录与核糖体组装,最终提升蛋白质合成能力。尤为关键的是,这一增强的翻译效率显著提高了包括CDA、RRM1和RRM2在内的多个吉西他滨耐药相关蛋白的表达,为癌细胞构筑了抵御化疗药物的“分子盔甲”。

基于上述机制,研究团队尝试将NPM1特异性抑制剂NSC348884与吉西他滨联用。实验结果显示,该联合方案在体外和动物模型中均表现出抗肿瘤效果,能显著抑制CSN6高表达肿瘤的生长,并有效逆转耐药现象。

该研究不仅揭示了CSN6-DCAF1-NPM1信号轴在胰腺癌吉西他滨耐药中的核心作用,也为克服化疗耐药提供了新的治疗策略。对于CSN6高表达的胰腺癌患者,尤其是吉西他滨治疗失败者,联合使用NPM1抑制剂有望成为极具潜力的治疗新选择。
本研究获得了国家重点研发计划、国家自然科学基金及广东省基础与应用基础研究基金等多个项目的支持。中山大学附属第六医院张祎静博士为本文的第一作者,李孟鸿教授为本研究的通讯作者。
本文指导专家

胃肠病学研究所 李孟鸿 教授
李孟鸿教授,国家特聘专家,中山大学胃肠病学研究所教授。曾任美国最佳癌症中心-MD安德森癌症中心终身正教授,M.D.Anderson癌症中心终身教授评定委员会委员和研究教授评定委员会副主席。
研究领域:致力于分子细胞肿瘤学研究,在细胞周期、泛素化调控肿瘤发生发展、肿瘤代谢、肠道微生态等方向系统地开展了深入的探讨。近年来,作为通讯作者(共同)在Cancer Cell,Cell Research,JCI,JNCI,Nature Commun,PNAS等高水平杂志发表相关文章,累计被引用13000余次。
感谢张祎静对本文支持
责任编辑:张婷婷
初审:张源泉、戴希安
审核:乐虞莹、吕竹
终审:李文敏
审定发布:李汉荣牛跟投
配资门户网提示:文章来自网络,不代表本站观点。